Estrutura Organizacional
A Lei n.º 5.787/2017 dispõe sobre a reorganização administrativa da Câmara Municipal de Pouso Alegre, especificamente quanto aos cargos comissionados e funções gratificadas, e dá outras providências. Também a Resolução n.º 1.194/2013 dispõe sobre a estruturação do plano de cargos e carreiras dos servidores da Câmara Municipal de Pouso Alegre, estabelece normas gerais de enquadramento e dá outras providências.
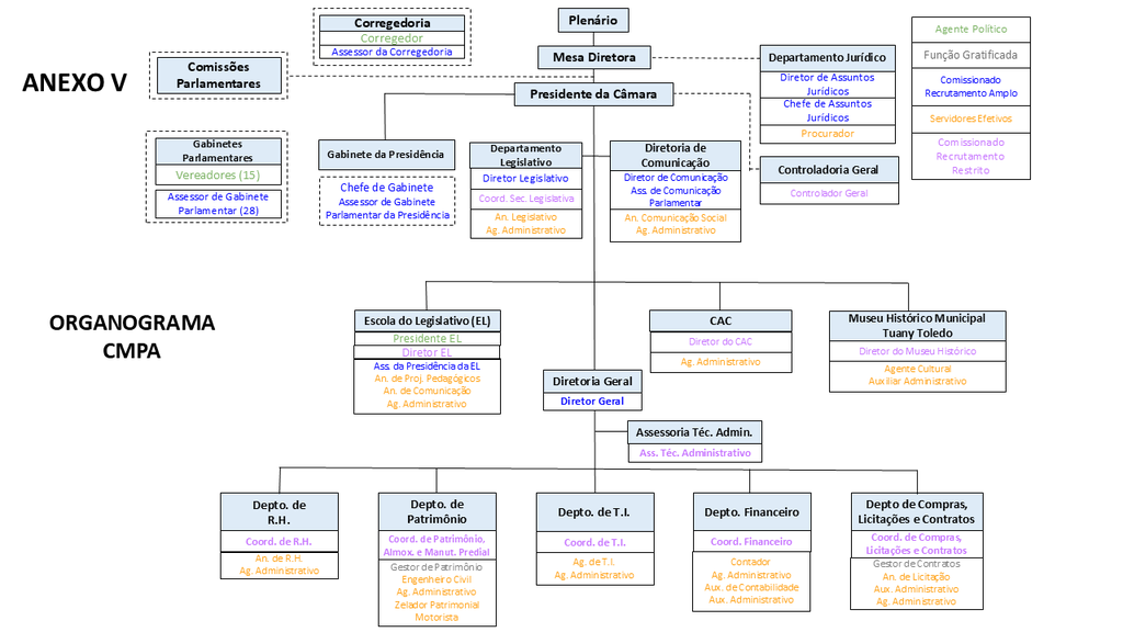
Em 2026, a estrutura organizacional da Casa foi alterada pela Lei n.º 7.207/2026, “visando ao aperfeiçoamento da gestão administrativa, à racionalização da distribuição de competências e ao fortalecimento dos princípios constitucionais da legalidade, impessoalidade, moralidade, publicidade e eficiência que regem a Administração Pública”, de acordo com a justificativa do projeto. Abaixo, a demonstração conforme o Anexo V da lei:
